bg大游集团官方网站
Zhejiang Yuegong Sewing Equipment Co.,Ltd.
0577-62311817 / 62325546 / 62318211
CN /
EN
Home
About
Products
News
Jobs
Message
Contact
About Us
Company Culture
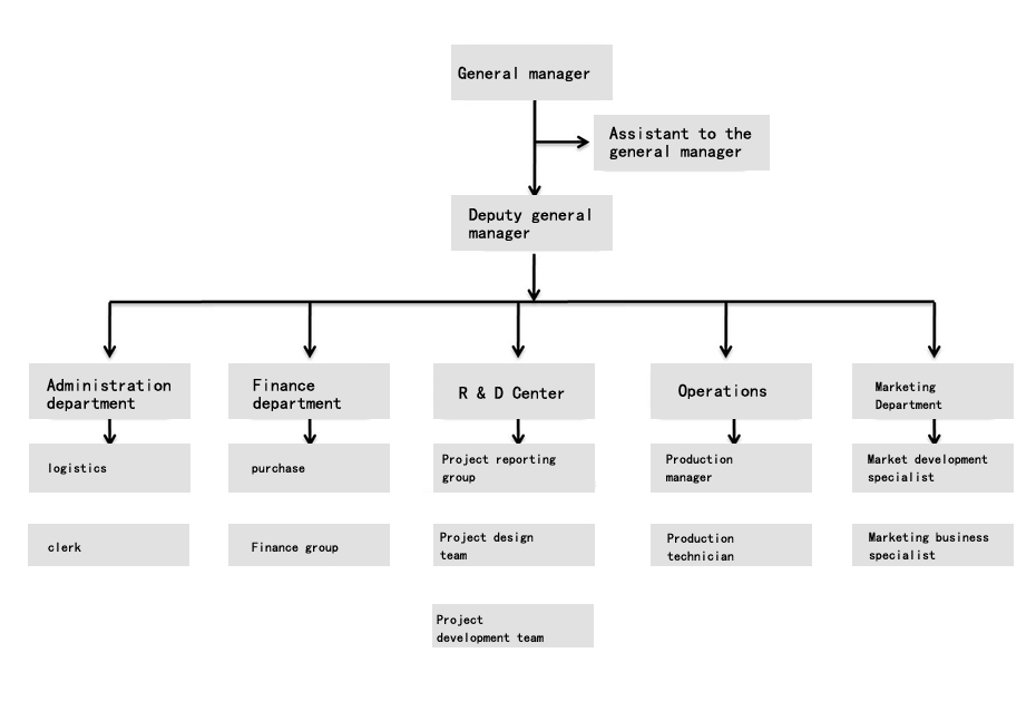
Organization
Workshop Show
honor
Organization
长沙做网站